蔣化、余纏ê故事
阿公阿媽ê生活智慧chiâⁿ做台語文學肥底
「蔣化」(1910-1988)、「余纏」(1912-1986) lóng是岡山區後紅里在地古意ê做穡人。In 翁仔某生6个囡仔,2个查埔ê,4个查某ê。蔣發太是in ê大漢hāu-seⁿ。
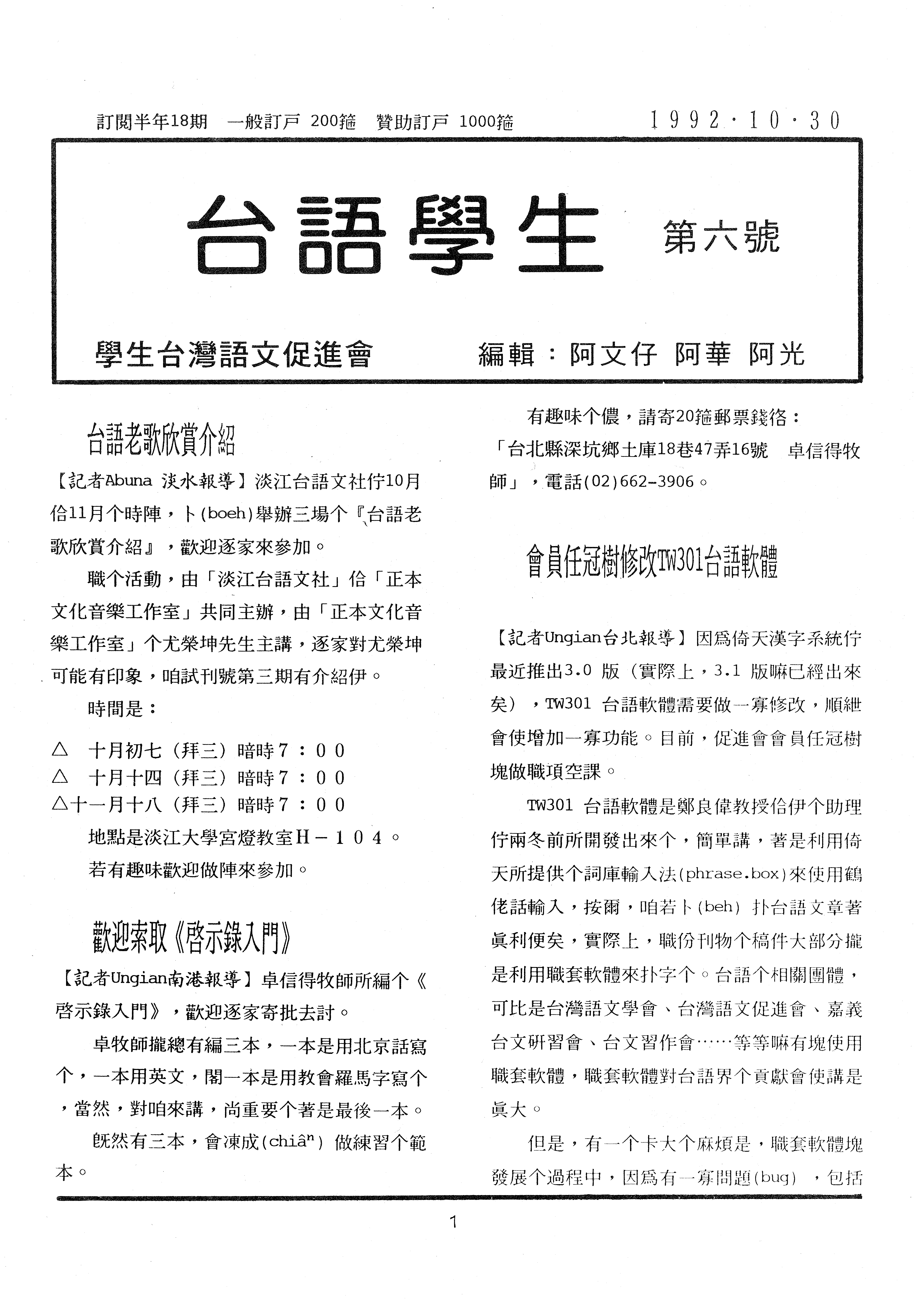
蔣化、余纏雖罔是tī日本時代出世,m̄-koh in tī厝內無leh講日語mā無leh講中國話 。蔣化、余纏因為無讀過殖民政權ê殖民教育,só͘-pái khah bē看輕家己ê族語,kan-taⁿ講台語,是正港ê台語家庭。蔣化、余纏用台灣做穡人「làm 田chún路」、「食果子拜樹頭」ê精神chhōa頭做hō͘序細看。Só͘-pái ,in ê 囝兒序細對土地hām台語lóng有真深ê感情。蔣化、余纏ê孫仔蔣為文(發枝台語基金會執行長)受in影響,1991年讀淡江大學機械系ê時創立台語文社,開始chhui-sak台語文運動。為tio̍h鼓催khah chē台灣人覺醒「喙講台語,手寫台文」,蔣為文開始實踐用台語文寫作。伊第一篇台語散文「阿媽ê私寄錢」發表tī《台語學生》第6期(1992/10/30),內容就是leh講阿公阿媽ê古早代。Chiap-sòa,蔣為文參加1993年第15屆鹽分地帶文藝營得獎台語詩第二名作品「過溪ê三分地」、台語散文佳作作品「厝角鳥」,寫作靈感lóng來自hām阿公阿媽鬥陣生活ê經驗。咱ē-sái講,蔣化、余纏ê生活智慧lóng chiâⁿ做蔣為文開始創作台語文學ê肥底。這kóa作品路尾lóng收集tī蔣為文ê第一本台文創作集《海翁》(1996年台笠出版)。
台語學生第六期(1992/10/30)
「過溪ê三分地」刊tī自立晚報本土副刊(1993/8/28)
「厝角鳥」刊tī自立晚報本土副刊(1993/8/29)






